虽然高效抗逆转录病毒疗法能够有效控制艾滋病病毒复制,可以将外周血中的病毒复制控制在极低的水平。然而,HIV体内潜伏感染存储库(reservoir)的存在为进一步清除病毒带来了巨大的障碍。特别是,肠道淋巴结等实体组织作为病毒体内重要的存储库,由于抗逆转录病毒药物无法穿透实体组织投递药物,因而无法达到抑制实体组织存储库中病毒的效果。
细胞外泌体(exosome)是哺乳类动物细胞分泌的具有磷脂膜结构的纳米颗粒。作为药物投递载体,外泌体具有免疫原性低,组织细胞亲和力高,导入效率高等优点。吴稚伟课题组在研究外泌体作为细胞间信息交流载体和免疫信号传递的过程中发现外泌体具有良好载货和投递能力(Fu, et al., PloS Pathogen 2017),在最新的研究中,吴稚伟课题组尝试使用外泌体作为药物载体将药物投递到表达HIV-1标记的细胞和组织,研究清除艾滋病病毒体内存储库的可行性。

图1:表面表达10E8ScFv抗体靶向分子的外泌体的构建过程
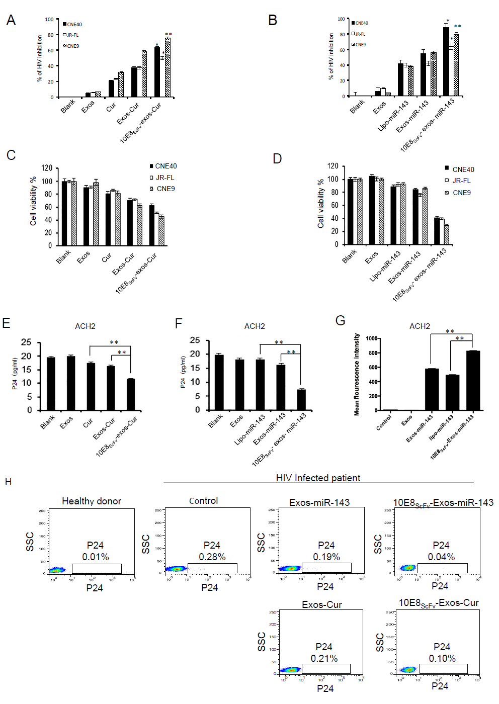
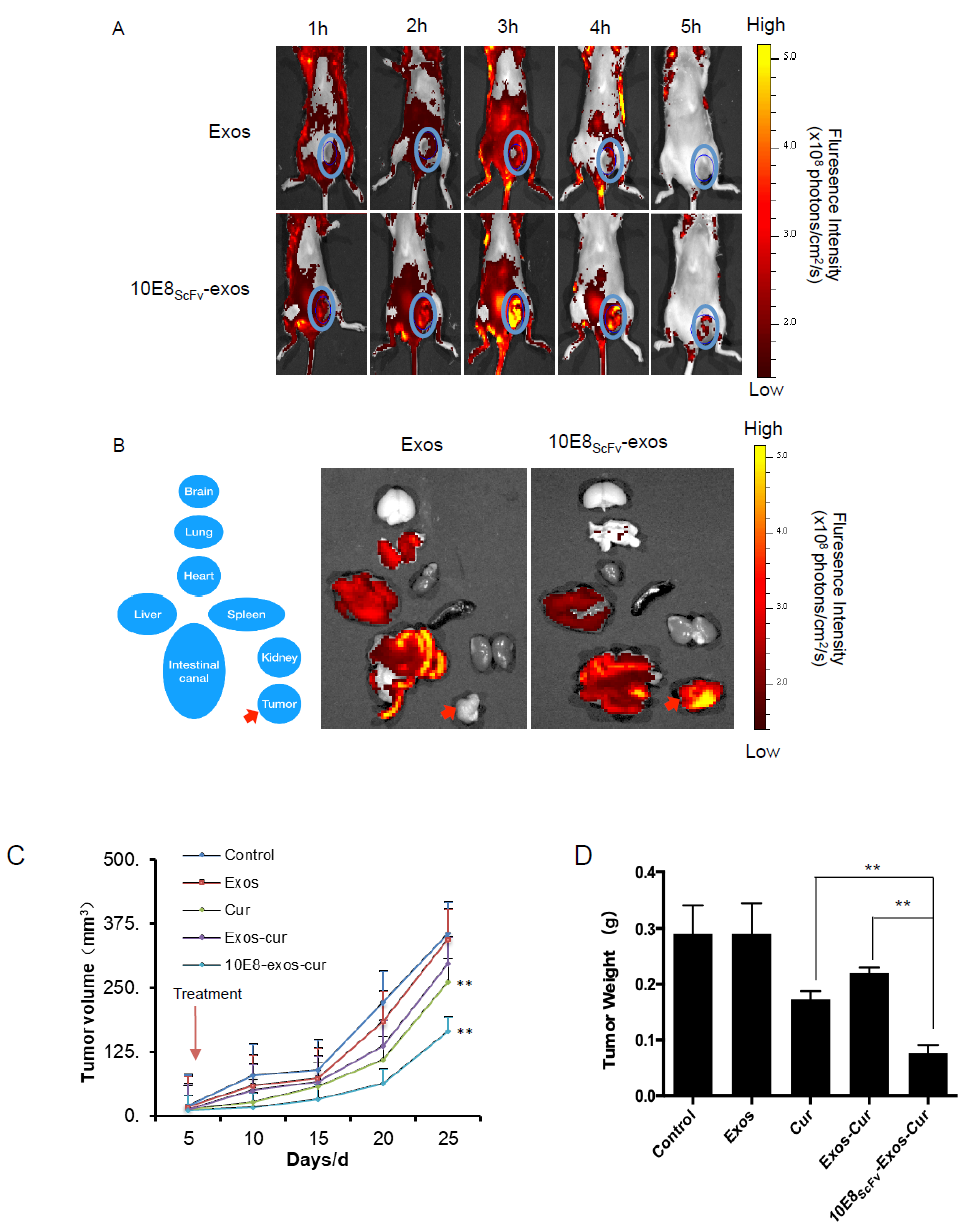
在该项研究中,吴稚伟团队将HIV-1包膜蛋白envelope特异的人源单链可变区抗体(10E8ScFv)表达在外泌体表面上作为载体的靶向分子。该研究详细分析了抗体靶向分子对提高外泌体对HIV-1感染的宿主细胞的靶向性和导入效率的作用。利用表达Env三聚体的CHO细胞模型,该研究发现10E8ScFv可以大幅提高外泌体载体的靶向性;进一步地,HIV潜伏细胞模型,假病毒模型和HIV-1病人外周淋巴细胞都证明,10E8ScFv外泌体能够将药物或诱导细胞凋亡的miRNA-143特异性投递进入细胞,杀死并诱导凋亡。通过使用表达Env三聚体的CHO细胞在NCG小鼠上诱导表达Env三聚体的实体肿瘤,该研究发现10E8ScFv外泌体能够将curcumin特异性投递到固体组织上,抑制肿瘤的生长,说明10E8ScFv外泌体药物可以特异性有效清除实体组织中的病毒。

图2:假病毒模型(A-D)、ACH2潜伏感染细胞(E-G)模型和慢性感染者PBMC(H)的研究都证明了HIV-1感染靶向性外泌体10E8ScFv外泌体可以杀死HIV感染细胞并抑制病毒复制

图3:HIV-1感染靶向性外泌体10E8ScFv外泌体可以靶向Env+肿瘤组织,显示了清除实体组织中病毒存储库的潜力
该研究首次尝试利用外泌体作为药物载体,使用细胞和实体组织模型,清除HIV体内病毒存储库,证明了该策略的可行性。该研究以“Extracellular vesicles expressing a single-chain variable fragment of an HIV-1 specific antibody selectively target Env+ tissues”为题发表于医学期刊Theranostics (文章链接:http://www.thno.org/v09p5657.htm)。该研究工作得到了复旦大学黄竞荷教授,中山大学邓凯教授的大力支持。论文的第一作者为博士研究生邹雪,通讯作者为BETWAY必威公共健康医学中心吴稚伟教授和郑楠博士。
