近日,BETWAY必威胡一桥/吴锦慧团队在PNAS上发表题为“Perfluorocarbon Nanoparticle Mediated Platelet Inhibition Promote Intratumoral Infiltration of T Cells and Boost Immunotherapy”的文章,该研究首次发现全氟化碳纳米粒能够抑制血小板的活化,有效促进T淋巴细胞在肿瘤部位浸润,增敏anti-PD-L1免疫疗效。文章的第一作者为周在刚博士、张宝丽和宰文静。
近年来,以 PD-1/PD-L1抑制剂为代表的免疫疗法开创了近年来肿瘤治疗的新方向,在临床治疗中也显示出了可喜的疗效及巨大的潜能。然而,临床患者对于免疫检查点抑制剂的响应程度呈现“个体化差异”。究其根源,很多患者经历临床失败不仅仅是因为PD-1/PD-L1 抑制剂无法刺激免疫系统,很大一部分也是由于瘤内T细胞浸润不足。研究表明,临床anti-PD-L1响应程度和肿瘤患者浸润到瘤内的CD8+ T细胞数目紧密相关。因此,增加肿瘤内部T细胞浸润是实现免疫增敏的重要突破口。


图1 全氟化碳纳米粒通过抑制血小板进而促进T细胞瘤内浸润(左)及联合anti-PD-L1免疫药效(右)
血小板作为负责体内生理性止血的主力军,在肿瘤病理环境下,会脱颗粒释放大量的内容物。现有研究已经证实血小板建立的肿瘤血管屏障会阻碍化疗药物在肿瘤部位蓄积,而血小板的耗竭则会介导肿瘤血管内红细胞外渗。因此,抑制肿瘤血管守卫兵“血小板”或许能为T细胞深入敌军腹地——肿瘤组织内部打开大门。
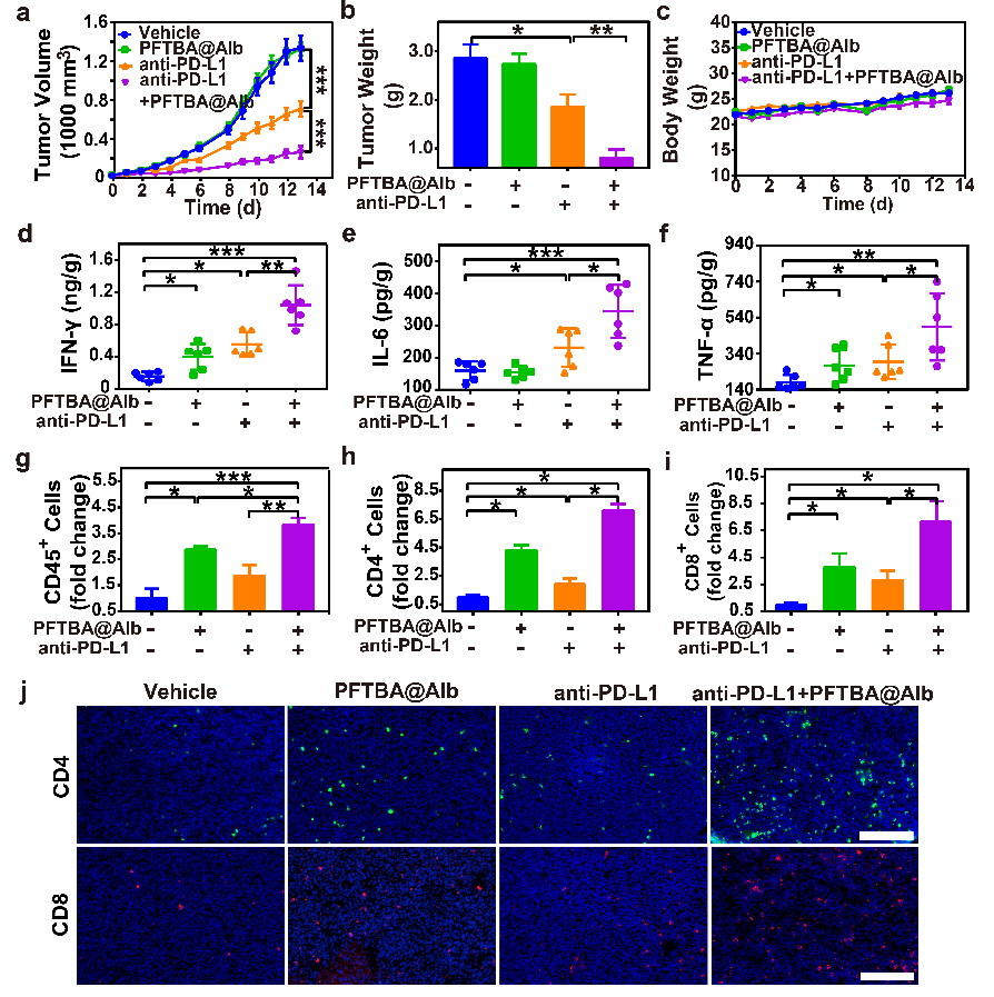
本研究表明,全氟化碳纳米粒可以有效抑制血小板功能性活化,进而有效打破血小板维持的肿瘤血管屏障,增加血管渗透性,促进T淋巴细胞在肿瘤部位的蓄积浸润,使肿瘤免疫环境得到有效改善。团队研究人员进一步将该纳米粒联合PD-L1抑制剂进行研究,发现全氟化碳纳米粒可以显著增加肿瘤部位具有免疫活性的CD4+和CD8+T细胞浸润。相较于anti-PD-L1抗体单独给药,联合给药组显著增强了anti-PD-L1抗体对肿瘤的免疫应答效应,产生了更好的抗肿瘤效果。这一研究成果将对现有的PD-L1治疗出新的思路。
该研究得到了国家重点研发计划“纳米科技”,国家自然科学基金的支持,特别感谢BETWAY必威医药生物技术国家重点实验室,江苏省纳米技术重点实验室,BETWAY必威转化医学实验室提供的研究平台。
