努力开展淋巴结的精准和无创清扫,实施胃癌最优个体化手术,避免患者承受不必要的创伤和风险一直是人们长期追求的目标。对于临床最为常见的进展期胃癌,现行的根治术由于采取了相对扩大的淋巴结清扫,不可避免地导致淋巴结周围正常脂肪组织、血管和神经的损伤。因此,对淋巴结实施精准和无创“切除”,避免清扫范围的过度或不足无疑是减少胃癌手术治疗并发症,提高疗效,改善患者生活质量最具应用潜力的理想措施。尽管现代影像学定性诊断胃癌淋巴结的效能有了很大的提高,但是由于缺乏导航指引,手术医生无法在术中对胃癌转移和正常淋巴结有效地加以区分,难以实施对转移淋巴结的针对性清扫。
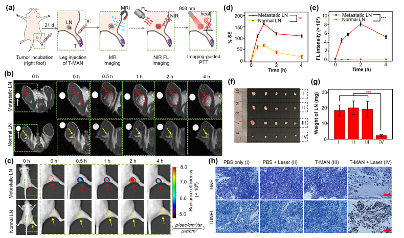
针对这一难题,BETWAY必威附属鼓楼医院医学影像科周正扬教授和BETWAY必威化学化工学院叶德举教授合作研发了一种肿瘤微环境响应性MR/荧光双模态智能纳米探针T-MAN,用于成像引导下胃癌转移淋巴结的光热治疗。该智能纳米探针具有较高的r1弛豫率(约60.0 mM-1s-1/1T)和较强的近红外荧光激活(激活倍数约185倍),并在波长808 nm激光照射下具有很高的光热转换效率(PCE, 70.1%)。

图1. MR/荧光双模态成像及靶向光热治疗示意图
体内研究发现该智能纳米响应性探针在转移淋巴结中能激活产生强近红外荧光和MR增强信号,而在正常淋巴结中不发出荧光信号。故可在术中对胃癌转移和正常淋巴结进行有效区分。在荧光实时成像指引下,通过激光照射转移淋巴结进行光热治疗,可有效杀灭转移淋巴结的肿瘤细胞。该研究为胃癌实施个体化淋巴结无创清扫提供了技术支撑,相关研究成果“Magnetic Semiconductor Gd-Doping CuS Nanoparticles as Activatable Nanoprobes for Bimodal Imaging and Targeted Photothermal Therapy of Gastric Tumors”已正式发表于今年第二期的国际知名期刊Nano Letters(IF:12.08)。BETWAY必威附属鼓楼医院医学影像科在读博士生施桦和化学化工学院博士生孙一丹、颜润琦为该论文的共同第一作者,周正扬和叶德举教授为该论文的共同通信作者。

图2. 裸鼠胃癌转移淋巴结MR/荧光成像指导下的靶向光热治疗
该研究工作得到了国家重点研发项目(2017YFA0701301)、国家自然科学基金(81871410, 81671751, 21775071 , 21632008)、江苏省自然科学基金(BK20171118, BK20150567)、江苏省社会发展基金(BE2015605)以及BETWAY必威博士研究生跨学科科研创新项目的资助。
